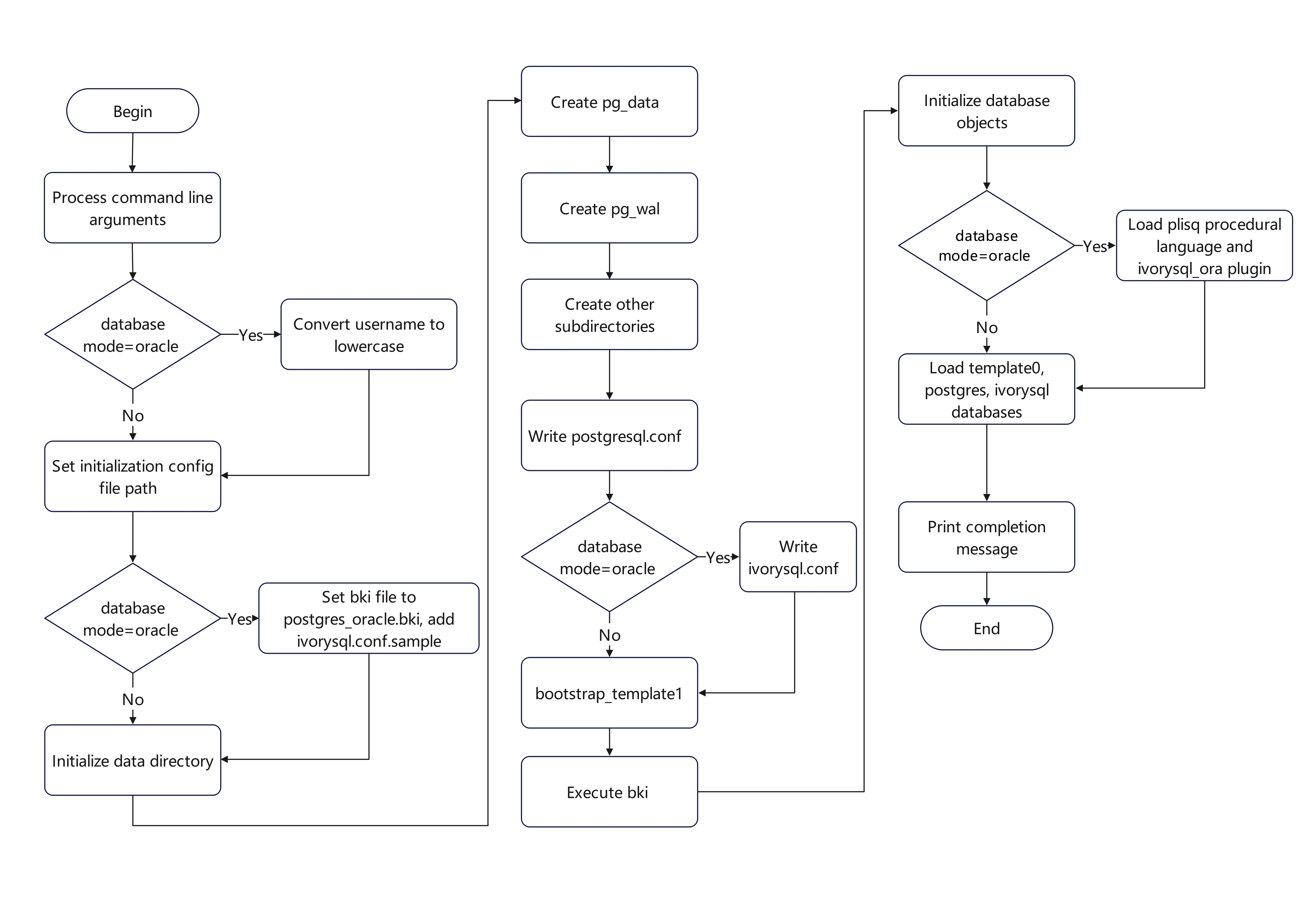
initdb过程
IvorySQL 在初始化过程中支持两种数据库模式:
-
PG 模式:保持与原生 PostgreSQL 的兼容性
-
Oracle 模式(默认):提供 Oracle 语法兼容及增强功能
用户可通过 initdb 命令参数指定初始化模式,实现不同场景下的兼容性需求。
1. 参数解析处理
initdb在开始阶段会解析输入的命令行参数。
参数 |
功能描述 |
可选值 |
默认值 |
-m |
指定数据库模式 |
oracle/pg |
oracle |
-C |
设置 Oracle 兼容的大小写转换模式 |
interchange/normal/lowercase |
interchange |
参数解析流程:
1.继承 PostgreSQL 原有参数处理机制
2.新增模式选择参数 -m 的解析逻辑
3.增加大小写转换参数 -C 的处理模块
2. 文件路径初始化
执行 setup_data_file_paths() 函数完成关键文件路径配置:
if (DB_PG == database_mode)
set_input(&bki_file, "postgres.bki");
else
set_input(&bki_file, "postgres_oracle.bki");
路径检查机制:
1.验证 BKI 文件的存在性(postgres_oracle.bki / postgres.bki)
2.确认配置文件模板的可用性
3.建立与数据库模式对应的系统目录结构
3. 数据目录初始化流程
通过 initialize_data_directory() 函数完成核心初始化操作:
3.1. 目录结构创建
调用 create_data_directory() 创建主数据目录(PGDATA)。
通过 create_xlog_or_symlink() 建立 WAL 日志目录。
循环创建 base, global 等标准子目录。
3.2. 配置文件初始化
调用set_null_conf()创建空的postgresql.conf。
Oracle 模式下额外创建 ivorysql.conf 配置文件。
调用setup_config()将配置信息写入postgresql.conf。在写入配置时,如果是oracle模式,则会额外向ivorysql.conf中写入配置信息。